
转载3种思维模式让你快速找到设计项目突破点
最近学习到战略顾问刘润老师一个特别有价值的观点:所谓洞察的本质就是会打比方,洞察本质的高手,都是打比方的高手。
要打好一个比方需要经过三个步骤:第一步,洞察复杂、陌生事物的本质;第二步,匹配到大家熟悉的事物;第三步,用熟悉的解释陌生的。由此可见,“打比方”的能力,本质上是一个人洞察事物本质的能力。
我们再回归到职场中的洞察力,作为体验设计师或者产品设计师的我们,“打比方”的能力可以变相拆解为“做项目”:
第一步:利用专业能力去打磨并总结;
第二步:把总结出的量化经验沉淀为可复用的实践方法;
第三步:把实践+方法论转化为系统性的洞察思维,并指导项目落地。
下面我把自身做体验项目中常用的三种洞察思维方式分享给你,帮你学会用“打比方”的有效思维模式去抓住工作或项目中的突破点与新契机。
用户思维是互联网公司常用的思维方式之一,其底层逻辑是坚持做到“以用户为中心”的经营理念。
如何做到以用户为中心,即:需要明确用户的行为逻辑与真实的使用旅程,通过全面、客观、完整的全链路思维方式为用户提供他们真正需要的服务或产品,这里说到的全面、客观、完整的全链路思维方式就是用户旅程思维的基本雏形。
1. 用户路程的横纵坐标
横轴坐标为:用户使用某项功能或完成某种操作的完整路径+交互环节与使用步骤
纵轴坐标为:用户在服务或产品全流程中的触点 · 痛点 · 机会点 · 用户反馈
用户旅程可以借鉴服务设计旅程中的一些重要环节,比如 Touch Point 接触点的概念(当然这里的接触点可以进一步拆解跟深化如下图所示的横纵坐标模型)

2. 用户路程的具体使用:
这里我结合之前在互联网金融公司共建的:金融产品-智能客服专项,来具象展开用户旅程思维的实际应用过程。
①明确用户旅程思维要聚焦的问题
产品流程越发成熟化与复杂化,我们不可能全面铺开所有的用户旅程与交互操作环节,因此明确聚焦的问题便很是重要。
聚焦的问题主要来源于两个部分:
- 亟待解决体验问题的用户高频率使用环节
- 流程复杂且存在提升空间的业务重点环节
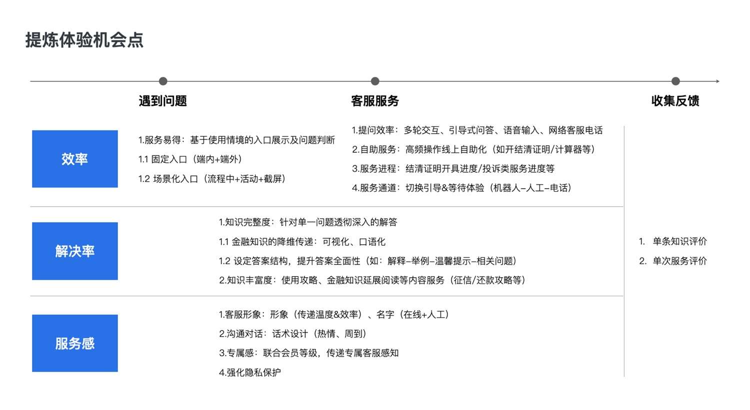
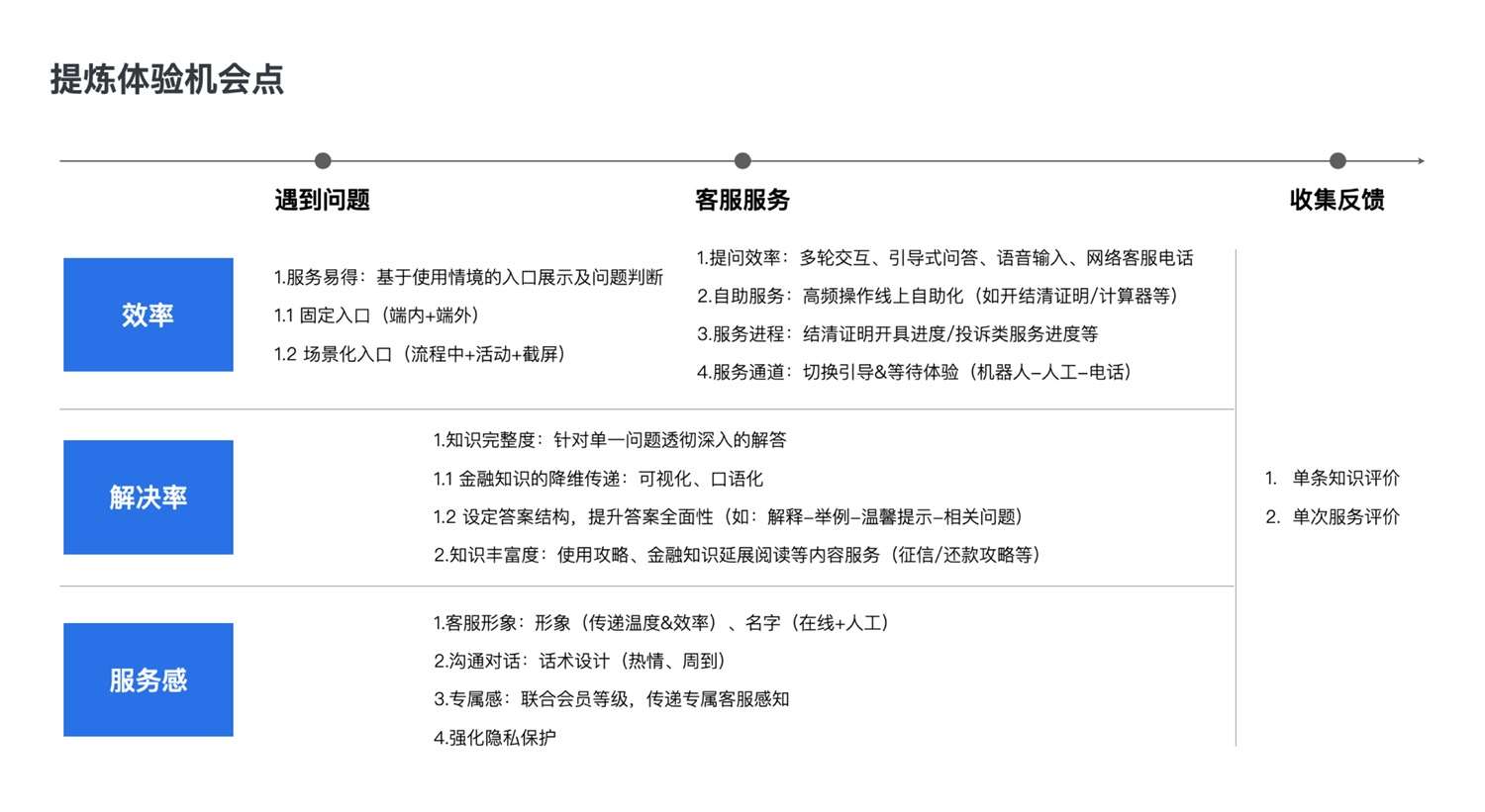
比如,当时我们聚焦的问题是:“用户在试算页不知道息费如何计算”,产出类如下用户思维旅程地图:

②提炼项目机会点要与业务诉求存在强映射关系
前期旅程地图的沟通需要多轮与业务侧的沟通与对齐,强映射关系的必要性是避免设计师进入自嗨模式而闭门造车,方案不落地反而解决不了用户痛点问题。
比如,结合客服体验的核心指标,我们在机会点上的强映射关系为:效率、解决率与服务感。

③从用户旅程出发到业务旅程结束才是完整闭环
找到用户旅程中的体验机会点,一定要把可落地的产品方案应用到实际用户场景中去,并反复数据验证结果,这才是一个完整的旅程闭环。

热场景化思维的核心是基于热场景做经营目标的多种形态,场景化思维更聚焦于用户在何场景会产生对应的场景服务或场景产品需求,根据最优的场景价值做客群经营的有效抓手。
1. 从传统 AARRR 模型到热场景化思维模型的变迁
AARRR 用户生命周期模型是从获客环节开始到传播环节的结束,对于业务高速发展时期更为有效:即 大流量时代。
现如今随着互联网趋势与 AI 技术的深度使用,现有增长重点则普遍侧重在业务经营上:即 有效经营策略时代。因此用户实际使用中的高频热场景便是这个时代更有效的经营触点。

2. 热场景化思维模型的层拆解
- 核心层漏斗关系:三层或两层漏斗-“入口-聚合页-下单页”或“入口-下单页”
- 场景价值策略与思路:前-扩大入口、中-聚合页活动抓手、后-下单转化
- 具体场景化动作拆分:入口是形式探索、聚合页是玩法与创新、下单页是主战场
3. 热场景化的实际经营案例
热场景可以结合热门话题或用户高频使用场景。如 2023-2024 的后疫情时代,什么是热门话题:全民高频旅游消费;最近几周,关于小米造车的话题更是热度居高不下:小米汽车热度话题讨论。
结合上面两个热场景关键词,我们来看下金融产品如何做热场景化经营:


业务经营思维是基于对业务目标公式的拆解形成,主要强调业务目标与设计目标的互相转化关系,可以帮助设计角色更好的从业务视角出发,通过自身专业优势达到为业务赋能的举措与目的。
1. 对于业务目标的拆解逻辑
针对于线上线下不同业务经营逻辑,业务目标均可以划分为如下几维度:
- 强调动作 - 策略+功能:让业务动作给用户产品或服务
- 因果关系 - 核心服务/产品与用户需求的关系:因为服务或产品能给用户带来何种价值或产生何种利益
- 量化贡献 - 提升数值:最终提升、增加或实现的指标或业绩
2. 业务目标与设计目标耦合关系图
设计与业务的目标耦合关系最终的目的是从战略层主动提出优化链路或决策拐点需求,并综合业务目标提出的最优解方案。

3. 利用业务经营赋能的实际应用
比如在智能化-用户宣教链路优化的项目中,最终通过缩短路径的方案落地增加了用户转化的顺畅度,消除链路中的冗长流程牵引力,最终使得业务目标数据被有效达成。

实际企业里的项目案例很多时候需要借助上述三种思维模式的复合分析洞察得出其中的关键可突破点,我借由实际工作中的一个应用案例为你来详细拆解:
案例问题:在如今金融市场低迷的环境背景下,贷款产品如何做出新发展?
问题拆解:
1. 背景是客观原因,但背景可以深度挖掘到用户诉求与市场机会点
关键时刻 1 - 低迷意味着用户需求的直线下降,怎样挖掘用户需求
这里有关金融环境不景气的洞察突破点可以使用:用户旅程思维模型
①看触点:这里通过客群画像可以大致分为不同类型的客群细分(比如年轻客群、财富客群、白领客群、企业主客群、颐年客群等等),每类客群的金融需求各不相同,我们拿白领客群举例:找到他们真正需要的金融服务有哪些类型、不同类型的产品他们使用的粘性与操作习惯分别是什么、他们目前持有哪些产品、这些产品的共性特征有哪些?
②看痛点:这里针对白领用户的标签特征、金融行为、线下调研等多方面总结得出(以下为部分核心痛点)
- 权益不够丰富
- 产品收益不达预期
- 消费场景额度不灵活
③抓机会:找到用户痛点与实际金融产品的映射与链接关系
- 权益不够丰富 - 对应信用卡类产品、保险类居多
- 产品收益不达预期 - 对应理财类产品、私财类产品、部分保险类产品
- 消费场景额度不灵活 - 对应贷款类产品、部分信用卡备用金类产品
2. 产品是真实的使用场景,通过产品的具体场景化才能找到最佳的入口-聚合-转化 方式
关键时刻 2 - 贷款产品是低频+刚需场景为主,做好场景化经营是关键
这里有关贷款产品的洞察突破点可以使用:热场景化思维模型
①场景维度梳理:根据现有贷款产品的触达场景拆分
线上维度 - APP 贷款场景、小程序贷款场景、H5 贷款场景 等
线下维度 - 网点/分行贷款场景、客户经理贷款场景、重客渠道场景、代理人贷款场景、金融产品引流贷款场景 等
②热场景拆分:根据用户使用贷款产品的真实场景拆分
消费场景、经营场景、购房/置换场景、抵押场景、购车/装修场景 等
③场景价值深挖:根据不同客群最核心关注的贷款价值进一步聚焦
- 白领人群线下中高端门店场景:如山姆/开士客等高端商超
- 智能家居门店场景:如全屋定制或连锁中高端家居卖场
- 企业主聚集办公/产业园场景:如城市创客空间等
3. 新发展是业务经营诉求,新发展意味着重思维转化、重专业创新
关键时刻 3 - 新发展代表了业务核心指标,抓关键指标并且做到推陈出新
这里有关业务新发展的洞察突破点可以使用:业务经营思维模型
- 策略+指标:降本增效、优势挖掘、稳定客群
- 核心服务/产品:由于涉及到核心数据信息,此处暂不展开说明
- 提升数值:整体营收 XXX 亿、不良率降低 XXX%、余额净增 XXX 亿 等
拆解后的新发展机会点:
通过如上的思考维度与问题拆解,可以得出:
突破点 1:优质客群的消费化热场景需求-团办消费类贷款产品推广
突破点 2:有房客群+头部第三方合作,共建大额度低息费增长契机
突破点 3:更下沉的客群+传统线下贷款产品品牌重塑带来新突破
由于企业产品保密性的原则上述机会点不再展开阐述,我在此刻更想与大家分享的是几套完整思维方式模型带来对于实际工作问题及产品项目的拆解与思考方式,这里才是真正可以被体系化的做项目能力,也是让你在职场中真正成为洞察突破高手的方法论加持。
希望如上思维能为你在寻找项目突破中如虎添翼,感谢阅读,如果觉得有所助益欢迎评论与转发~













这个咔友似乎很害羞(bushi