经济学作为社会“科学”,就像德尔干提出的研究social fact一样,经济学也应该是研究fact的实证科学。但是经济学多少会涉及到规范性的问题,比如经济学也研究价值。但是也有人认为经济学不研究价值,它是帮助决策者选择实现目标的手段,但它并应该作为某种价值观念不影响agent如何去做选择。
尽管许多经济学家不愿意将规范性问题视为经济学帝国的一部分,规范性经济学现在自成一家形成了一个令人印象深刻的理论和文献体系。
20世纪上半叶,大多数主要的经济学家(庀古、希克斯、卡尔多、萨缪尔森、阿罗等)将大量的研究工作投入到规范性问题上的研究上,特别是公共政策评价标准的定义上。但是对于规范性命题在经济学中的地位一直都很模糊,经济学研究的主题和它与公共政策咨询的紧密联系,使得经济学与价值判断无法分割。值得一提的是,许多规范经济学的结果都是主要具有分析功能的数学化定理,赋予他们一个规范性的概念可能是有争议的,因为他们在阐明伦理价值上最有用,但是并不是它的理论本身说明这些价值必须被认知
规范经济学与政治哲学之间存在着诸多相互影响。特别是,罗尔斯的差异原则对再分配政策关注最大化原则进行经济分析有重大影响。这是把处境最坏的人放在优先地位来考虑,而不是仅仅是简单功利主义的加总。
比如罗尔斯提出差别原则和纳什议价博弈就有千丝万缕的联系。详见
老师这个答案
在《作为公平的正义》中,罗尔斯在阐释差别原则时提到的“纳什点”和“边沁点”是什么意思? – 米哈伊的回答 – 知乎 网页链接(www.zhihu.com)
反对没有规范性问题,原因有大概三个层面:
1)经济活动和任何人类活动一样,受到价值观念的支配,这就涉及到每个大经济学家都需要构建自己的value theory。每个开山立派的大经济学派大概都对人性和指导人们如何选择的价值观有自己的洞见,究竟什么是理性,人性到底是如何的,什么是有限理性?亚当斯密为什么要写到的情操论?
2)经济学家必须为决策阐明或科学解释目标和约束条件(Machlup 1969b)。可目标因何处而来呢?我们在宏观经济学探讨政策制定方向的时候究竟应该以什么为目标?是否应该在保护人的自由、平等权利和理想的条件下去追求财富和经济的增长,资本深化和资本广化的问题。agent-based model是有意义的吗?
3)人的利己主义到底如何影响了人的经济行为?为什么会产生外部性?为什么会产生寻租问题?
每个社会学理论都需要想清楚的最核心的两个问题就是Problem of order和Problem of action: 社会秩序的根基是什么?人类行为的根基是什么?经济学作为社会科学,是否也要思考,经济社会秩序的根基和机制是什么?人们经济行为根基是什么?
所以经济学是既涉及到实证性又涉及到规范性的问题。
2.理由与原因(Reasons versus causes)
我们在做科学解释(scientific explanation)的时候必定要涉及到理由与原因的解释,同时经济学还涉及到预测的问题,经济学家需要去做预测,比如宏观经济学的DSGE模型在考虑我们政策决定的跨期影响是什么?计量经济学运用回归分析,统计推断,识别变量与变量的依存关系,识别因果问题。这也是社会学常在定量分析中所做的事情。就像科学解释的经典模型Deductive-Nomological (DN) model所说,每个经济学派在构建解释的时候是如何解释项中普遍成立的定律,我们是否能称之为经济规律。探讨经济学现象产生的背后的机制又是什么?
经济学家通常关心的是个人选择的总体结果,也有个人的行为,理论上提供了个人选择的因果解释和他们选择的原因,系统建模一个人在做选择时候的:理由、动机、解释。
偏好的本质是什么?偏好和欲望什么关系?偏好是否影响了选择?什么是偏好关系?什么是显示偏好公理?应该依据什么建模人的选择结构?人的某些信念是否影响和经济现象(流动偏好根源是什么)
关于agent偏好是否叠加的问题,在传统经济学教育中根据经典帕累托最优原则,个人偏好的aggregation就是社会偏好。也就是整体主义和个人主义不矛盾。 这种总效用效用计算问题,我觉得和经典utilitarianism是一样的。当然我仅指aggregate原则,前者更强调不使得任何一个变坏,后者更强调敢于牺牲小我。
Kahneman认为:行为人的行动受到直觉和推理两个系统的影响。人眼界有限,个人仅仅由狭隘的自我关注所驱动。人的认知能力有限,以及决策喜欢依赖直觉。Expected Utility Theory中von Neumann-Morgenstern utility function失去保序性。
许多哲学家质疑人类行为的解释是否可以作因果解释(von Wright 1971, Winch 1958)。Donald Davidson在他的作品”Actions, Reasons, and Causes,” 中提出的概念,比如一个行为A,它由一个本源理由-primary reason所解释,而这个理由包括了行动者对于特定行为基于一个目标G 的pro-attitude以及一个instrumental belief 做出行为A可以达到目标G。
3.社会科学自然主义(Social scientific naturalism)
在所有的社会科学中,经济学与自然科学最为相似。经济理论已经公理化。
可是
1)自然科学和社会科学的理论和解释的结构或概念是否有根本的区别?
2)哲学家和经济学家认为,除了自然科学的预测性和解释性目标之外,社会科学的目标应该是为我们提供理解。就像马克思韦伯所说的社会科学应该“从内部”为我们提供一种理解,即我们应该能够同情代理人的反应,并找到“可以理解”的结果。社会科学的首要目标就是对个人的社会行动进行解释性的理解(erklärendes Verstehen)。
就像新教伦理和资本主义之间的“选择亲和性”( Wahlverwandtschaft/elective affinity,或“内在亲和性”)的关系,不是简单的因果关系。
韦伯受到当时新康德主义的影响,认为人文科学和自然科学存在本质上的差异,因此自然科学的方法无法贯彻于社会科学领域。经济学也是如此吗?
经济学应该坚持:methodological individualism?methodological holism?
在社会选择中个人利益和集体利益矛盾吗?经济学有经典的Kaplow-Shavell定理:如果一个社会的评价标准里,除了每个人的效用之外,还包含其它东西,那么,一定存在这么一个情形——两个状况A和B,社会中每个人都认为在A这个状况下效用更高,但社会的评价标准认为B更好。
见
回答
3)由于人类选择(或自由意志)的重要性,社会现象是否太不规则,无法在法律和理论框架内加以捕捉?鉴于人类的自由意志,也许人类的行为在本质上是不可预测的。经济学家试图预测是否是徒劳?
4)还原论问题(Scientific Reduction),宏观经济学是否需要微观基础,有一个最直观的感受是Philips 曲线了。计量经济学家发现失业率与通货膨胀率 之间有负的相关关系。于是政府可以似乎可以利用这种统计上的关系,通过高通货膨胀率来 压低失业率。但是一旦政府真正实行这样的政策时,它会改变居民的行为,使 Philips 曲线 不再成立。从而也就使高通胀的政策无效。实际的结果正是如此,高通胀的政策最后带来的不是低失业,而是滞胀。
我们会探讨到卢卡斯批判问题、
“The Philosophy of Economics: An Anthology”中的一个章节“What Macroeconomics Needs Microfoundations”中的,我看陈老师
推荐过。
为什么宏观经济学强调微观基础? – chen Victory的回答 – 知乎 网页链接(www.zhihu.com)
4.抽象化,观念化与CP问题(Abstraction, idealization, and ceteris paribus clauses in economics)
比如完全理性人假设,完全竞争市场假设,完全信息对称,商品是无限可分割的。这些过于观念化抽象的理论在实证中是否真正的有解释力?
Other schools of economics may not employ idealizations that are this extreme, but there is no way to do economics if one is not willing to simplify drastically and abstract from many complications. How much simplification, idealization, abstraction or “isolation” (Mäki 2006) is legitimate?
模型是事实的简化,但是现象后的系统过于复杂,过度的简化噪声和外生干扰因素的模型真的有意义吗?
5.因果关系与实证经济学和计量经济学(Causation in economics and econometrics)
经济学中许多重要的原则都是因果关系。例如,需求定律认为,价格上涨将减少需求量,但这个因果又受到吉芬商品商品这样的例外干扰。计量经济学回归分析推断因果问题。
在20世纪30年代之前,经济学家们普遍愿意明确地、字面地使用因果语言,尽管有人担心,对经济变化的因果分析与对均衡状态的“比较静态”处理之间可能存在冲突。
在20世纪30年代和40年代的反形而上学的知识环境中(逻辑实证主义至少),对因果关系的任何提及都变得可疑,经济学家通常假装回避因果概念。其结果是,他们不再仔细思考他们继续隐式引用的因果概念(Hausman 1983, 1990, Helm 1984, Runde 1998)。
例如,经济学家们并没有根据价格变化对需求量的因果关系来制定需求规律,而是试图将自己局限于讨论价格和需求量之间的数学函数。而不是直接说变量之间是因果关系。
kevin hoover在其《宏观经济学因果关系》(2001b)一书中提出了调查大规模因果问题的可行方法,例如货币供应量(m)的变化是导致通货膨胀率p的变化,还是适应以其他方式引起的p的变化。
一种相对安全的确定因果关系的方法是通过随机对照实验。如果实验者将受试者随机分为实验组和对照组,并且只改变一个因素,那么,除非运气不好,这两个组以某种未知的方式不同,考虑到对照组和治疗组的共同特点,结果的变化应该是由于一个因素。实际上,在数量变量的情况下,可以计算平均因果效应(Deaton 2010)。
计量经济学者对因果关系概念的哲学研究热重燃做出了重要贡献。见 Geweke (1982), Granger (1969, 1980), Cartwright (1989), Sims (1977), Zellner and Aigner (1988), Pearl (2000), Spirtes, Glymour and Scheines (2001).
尤其是在处理模型内生性问题上,工具变量这个思想的发明,格外令人欣赏,这种思想非常精髓。
由知识论上对于趋势律与使用其他状况不变条件的讨论我们可以进一步探究本体论的议题:理论或模型的真实性为何?广义的科学实在论 (scientific realism) 要求设定的理论存有物真的存在、科学理论提供真实的说明。但是若理论或模型中使用趋势陈述与其他状况条件,则表示没有完全包含真实世界的所有因素,与真实世界有所差距。换言之,模型将非主要因素隔绝于外,是一种与真实世界不同的孤立世界(isolation)。若理论模型或所描述的是经过简化、抽象、或理想化的孤立世界,它是否是真实的? 大多数经济学家的看法以诺贝尔经济学奖得主傅利曼 (Milton Friedman) 的〈实证经济学方法论〉 (Friedman 1953) 为代表。该文在 1980 年代被称为是「每一位现代经济学家都曾经读过的方法论论文」,隐含地认为这篇论文的必读性。虽然现今大多数经济学者或只闻其名,或以讹传讹地引用,但该文所主张经济学作为一种实证科学 (positive science),应忽略理论的假设的真实性,并以预测能力作为理论的判准。〈实证经济学方法论〉为许多学者接受为经济学研究方法的主流观点,其中两个最重要的论点是经济理论的实证面与理论假设的真值问题。
〈实证经济学方法论〉由经济学的「规范」与「实证」面的区别谈起,重申经济分析应以事实问题为导向,不应涉及价值判断。接着他提出实证科学的「终极目标」(ultimate goal) 为「提出理论或假说以对尚未观察到的现象提出有意义的(也就是非『不证自明』的)预测。」 (p.7) 而傅利曼接着以带有逻辑实证论的观点,认为理论包含两个部分,一为无实质内涵但助于推理的「语言」,另一为关于复杂现象的实质假说 (substantive hypothesis)。「语言」的部分可作为经验事物的档案系统 (filing system) 以利分类,实质假设则代表理论证成的部分。傅利曼认为检证理论是以其预测力为准,只有事实证据可以据之判别理论之对错,与理论的接受和拒绝,也就是认为检证假说的「唯一」方式为经验与预测的比较。在此傅利曼的说法带有的意涵,但他接续以 Popper 否证论的观点表示事实从不证明假说,仅能反证假说 (pp. 8-9)。
傅利曼主张假说的检证与其假设的真值无关,完全取决于预测能力,造就他的方法论被评论者称为相似于哲学上的「工具主义」(instrumentalism)。傅利曼认为理论中的假设可以是不真实的,甚至强烈地表示「理论越显着,其假设越不真实」(p.14),「一假说的假设必然在描述上为假 (descriptive false)」。在此必须理解傅利曼撰写此论文的目的在于替马歇尔的部分均衡分析、完全竞争厂商假设作辩解。时值不完全竞争学说于 1950 年代兴起,欲替代被批评为不切实际、不符事实的完全竞争厂商假设,故傅利曼欲在方法论上的制高点上以攻代守地维护理性经济人、完全竞争厂商等抽象假设的合理性。他的策略与哲学家 Hans Vaihinger (1924) 的「拟似」或「彷彿」(as if) 方法论几乎相似,但更强调在理论中使用「A 拟似 B」(A as if B) 的语句以虚构的B取代实际的事物 A,忽略 A 是否真为 B 的问题,并且以理论的检证结果支持使用「A 拟似 B」语句的合理性。傅利曼提出数例,如「在高处同时释放的不同质量的物体会『彷彿』处在真空状态下同时落地」、「树木的树叶在日照较多处比较茂密『彷彿』是树叶追求阳光极大化的结果」、「职业撞球选手轻易地将球击入球带『彷彿』是他熟知物理运动定律并且计算得出击球的力道与角度」。自然在经济分析中假设人的行为彷彿是理性地追求效用极大,厂商的行为有如是完全竞争厂商,并无不妥之处。理论假设的真实性与理论的合理性无关,甚至理论假设必然为伪,不真实的假设使得理论变得简单明瞭,所以在只考量理论预测的准确性下,当理论的预测力相似时,理论越简单,其有效性越强。
综观傅利曼的实证经济学方法论,他主张理论为预测事实的工具,故预测能力为检定理论的标准。至于因果关係或科学说明的追求,则非实证经济学方法论的重点。对傅利曼而言,追求阳光极大化的树叶当然不是真实树叶密度现象的合理解释,遑论它是否提供因果说明。
傅利曼的实证经济学方法论在经济学界并非没有批评,而且自该文发表以来便有许多着名经济与哲学学者表示不同意见,特别是反对经济理论假设的不真实性的看法,认为假设虽然是抽象化和理想化,但是依然须保持某种程度的真实性,并非可以任意设置。不真实的假设与由抽象事实所得到的理想化假设有本质上的不同 (Simon 1963),若经济学家可任意地作假设,他首先所要回答的问题是在该假设在起始时如何得到,若该假设是先验的,他是否有事实的基础,还是凭空想像。若理论的假设是虚假的,当理论的预测不正确,不符合经验资料时,要如何验证与修改理论 (Machlup, 1955; Koopmans, 1957; Klappholz & Agassi, 1959; Rotwein, 1959; Nagel, 1963; Samuelson, 1963)。更甚者,科学的重点之一是在于提出因果说明,虽说学者已指出傅利曼本人的货币理论与消费理论研究中有不少因果研究 (Chao, 2003; Hoover, 2009),故学者将他诠释为实作上的「因果实在主义者」(causal realist) (Hoover, 2009),但实证经济学方法论既不关心因果关係,也不在乎科学说明,而且对于上述的方法论问题并没有合理的解答。
但是值得注意的是,即便是抱持实证经济学方法论的工具主义立场,并不表示经济学家是全然的反实在论者。[8] 经济哲学中的关于实在论的讨论在 1990 年代至 21 世纪初期的时期相当的热门(如 Usali Mäki 的一系列着作),但是皆体认到经济学家至少不否认经济现象与问题是真实存在的实在论立场,这似乎表示经济学家一方面为反理论实在论者(基于虚假的假设的理论是不真实的),另一方面为经济事物的实在论者(欲分析的经济现象的确存在)。不过由于经济理论与现象都是透过模型操作而为之,由模型实作来讨论经济绝佳的实在论也许更为恰当。
理论与模型的探讨,围绕在科学理论结构的讨论下时,在于「理论——模型——真实世界」三者之间的关係,由文献和实作观之,三者的关係并非是单向的。Morgan and Morrison (1999) 的论文集对于对物理学与经济学模型的研究极具代表性,他们并指出「理论——模型——真实世界」三者之间的关係是多元的,其中科学模型具有其自主性 (autonomy),表现于其建构 (construction) 的方式、与表征、检证、说明、预测、建构、启发、推理等不同的作用 (functioning)、并且可从模型中学习 (learning),表示模型并非依附于理论或真实世界,而是积极地作为探究理论与世界的推理工具。就经济模型而言,Morgan (2013) 的钜着以经济学发展史中的众多实例详细地提供经济模型的哲学意涵,说明在经济学的实作中以模型作为推理工具的多重面貌。在此我们就部分「自主模型」的的重要议题稍做讨论。
就理论模型而言,在哲学讨论中有两种观点。Hausman (1992) 认为模型的作用为透过模型分析去探讨理论的特徵,也就是在给定的前提假设下使用数学或逻辑运算来探究会得到何种结果。这是演绎式的「概念探索」(conceptual exploration),这个「模型世界」表徵的是理论的经济世界, 不需要求模型与真实世界有任何连结。另一观点是 Sudgen (2000, 2009) 认为理论模型是「可信的世界」(credible world),与真实世界适切的连结。他的模型配适的的归纳逻辑可以如下表示:若证据 ei 与模型 M 的某一因素 mi 相符,则我们可归纳得出 M 就此层面真实地表徵了真实世界,故我们可以推论至模型与现实世界具有相同的起因结构。
「概念探索」和「可信世界」恰分别代表 Morgan (2013) 所细緻区分的两种不同层次模型探究:探究模型以了解模型世界,和探究模型以了解真实世界。问题是经济学家是活在模型世界,或是活在真实世界?若是仅专注在概念探索则迴避不了与真实世界对应的问题,但是就算是「可信的世界」是为真实世界提出说明,该学说不仅在方法上不能避免归纳法的谬误:为何模型与现象相符就可以认为理论模型为真(虽然 Sugden 使用「可信度」一词,避免本体论的真值讨论),而且不能说服实证学者为何不用资料分析便能到与经验世界配适的结果:如果理论模型是可性的世界,那么实证模型岂非是更可信的世界?要避免这些方法论的谬误,理论经济学家必须建立「表徵定理」(representation theorems) 来证明表徵是可行的 (Chao 2014)。建立表徵定理在哲学与科学实作上都已经有相当的研究,如 Suppes 早期 (Suppes, 1960, 1962, 1967)、晚期 (Suppes, 2002) 的研究与 van Fraassen (2008) 近期的哲学论述,和 Suppes 等人在心理测量学说的贡献 (Krantz et al., 1971; Suppes et al., 1989; Luce et al., 1990)。
实证模型虽然为作为处理资料的工具,但是在模型选择 (model selection)(在众多的模型中选择最适合的模型)和模型认定 (model identification)(确定模型的结构)也会受对理论的考量影响,这些经济学者的考量混合本体论和知识论的考虑,如傅利曼的实证研究代表二十世纪初期「NBER 取向」,指私人机构美国国家经济研究局 (National Bureau of Economic Research; NBER) 学者的资料优先的计量模型化取向,不承认先验经济理论的真实性,故经济理论无助于模型选择和认定。相反的,同时期在芝加哥大学的 Cowles 委员会 (Cowles Commission,现改名为 Cowles Foundation 并为在耶鲁大学) 所赞助的计量经济研究取向明显地以两个理论为模型的基石:凯因斯主义的总体理论与瓦拉斯式的一般均衡分析 (Walrasian general equilibrium)。他们相信凯因斯理论的真实性,亦就是理论真实地描绘了实际经济世界的运作。相反地,NBER 取向所代表的经验主义观点认为Cowles 取向根据理论所建构的模型不具有经验上的支持,是不可信的。这种反真实主义的经验主义态度同时也反映在现在的主流的应用个体研究中(如第一节所提到「通常无害的计量经济学」所代表)。应用个体研究认为资料为证据,故实证研究为证据导向,由证据推论,真正符合实情的研究,特别是现在主流总体经济学者和机构所采用的 DSGE 模型因无法预测 2007-2008 所发生的全球性金融危机现象,而遭到质疑,应用个体学者甚至倡议他们的实证模型方法是屏弃不可信的先验理论资讯的「可信度革命」(credibility revolution) (Angrist & Pischke, 2010),应推广至经济学所有的领域,包含自然实验 (natural experiments) (指以非人所控制的事件当作是自然界的介入,形成类似随机控制实验的设计,以寻找因果关係的实证方法)与在田野进行的随机控制实验。但是数据不等同于证据,不同种类的开放空间实验的证据力不但与封闭实验室下的随机控制实验不同,甚至他们之间的效力也不同。但学界中有不同的拥护者,且似沦为各说各话的争论(如Imbens (2010) 与 Deaton (2010) 的辩论)。在科学研究与哲学探讨中对于证据的定义和有效性有相当多的讨论,目前经济学中尚未有像生医领域中的实证医学 (evidence-based medicine) 对于证据强度由随机对照实验到世代研究、病例对照研究、个案报告、专家意见的等级 (level of evidence) 的界定。
6.经济学的结构与策略:范式与研究纲领(Structure and strategy of economics: paradigms and research programmes)
在Kuhn (1970) and Lakatos (1970)之后,哲学家们对统一和指导特定研究传统内的研究的更大理论结构有了更多的认识和兴趣。由于经济学中的许多理论项目或方法是系统统一的,它们提出了关于什么指导研究的问题,许多经济学家运用Kuhn and Lakatos的方法,揭示经济学的整体结构(Baumberg 1977, Blaug 1976, de Marchi and Blaug 1991, Bronfenbrenner 1971, Coats 1969, Dillard 1978, Hands 1985b, Hausman 1992, ch. 6, Hutchison 1978, Latsis 1976, Jalladeau 1978, Kunin and Weaver 1971, Stanfield 1974, Weintraub 1985, Worland 1972)
Kuhn 的范式标准和科学共同体概念主要是针对自然科学的发展而言的。但是,如果我们把经济学看作是社会科学中的一个学科的话,可以借用库恩的范式标准和科学共同体概念来划分经济学流派。经济学中的“流派”相当于库恩所说 的“科学共同体”。当然,经济学中的流派和自然科学中的科学共同体有一点不 同,这就是,某个经济学流派的成员除了遵从共同的范式以外,还具有某种共同 的意识形态,对某种制度(社会制度和经济制度)持有基本相同的见解或立场。 例如,西方经济学中的主流派对资本主义制度或社会主义制度都持有基本一致的 信念;西方经济学中的新自由主义各流派都认为资本主义市场经济制度具有自我稳定的特性。
根据Kuhn 的范式标准和科学共同体概念,可以按照“信念”、“方法论 “、假设 、接受或拒绝某个命题的“准 则 ” 的不同来划分经济学流派。
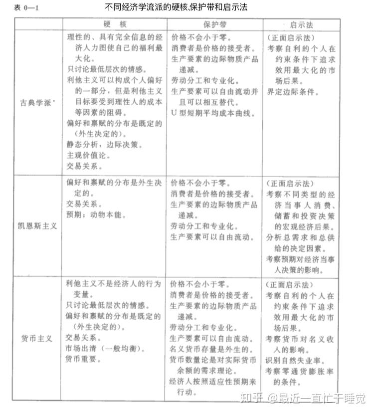
Lakatos主张用“科学研究纲领” (SRPs)作为标准来划分不同的理论体系, 评价科学的进步。 他所说的科学研究纲领实际上就是一个具有严密内在结构、 处在不断发展变化状态的理论体系。这种理论体系由一组相互联系、有内在逻辑关系的理论构成。所以,Lakatos有时候又把科学研究纲领称作“理论的星座” 。 Lakatos所说的科学研究纲领由“硬核” “保护带” “反面启示法” 和“正面启示法” 这四个相互联系的部分构成。或者说,一个完整的或成熟的理论体系 通常有三个特征:有一个共有的“硬核”,有一组保护硬核的“保护带”和引导 理论体系不断发展完善的“启示法”。
所谓硬核,是指不可证伪的理论或无法加以拒绝的公理,它一般由若干个最 能反映这种理论体系特征的核心概念组成。
所谓保护带,是指一组附属性假说或假设,这些假说或假设可以通过科学研 究或经验证据来加以检验、证伪或拒绝。保护带是保卫硬核不受经验事实的反驳 或否定。保护带本身可以被修改、调整和替换。
所谓反面启示法,是指禁止人们把经验反驳的矛头指向硬核;当硬核遭到攻 击时,要尽力把攻击的矛头由硬核转向保护带,通过修改、调整和替换保护带来 保卫硬核。
所谓正面启示法,是指如何改进和发展科学研究纲领中的“可反驳”部分, 通过调整和完善保护带来发展科学研究纲领。
在微观经济学中,“最大化”(经济当事人在一组约束条件下追求自身利益最 大化)假设是一个硬核假设,相应的反面启示法就是“不要构建那些非理性行为 在其中发挥重要作用的经济理论”,相应的正面启示法就是“以市场缺陷来解释 资源配置的帕累托无效率”。
弗里德曼在谈到什么是宏观经济学中的芝加哥学派时说:“在讨论经济政策时,‘芝加哥’学派相信自由市场 作为一种调配资源的手段的有效性,对政府干预经济事务持怀疑态度,强调货币 数量是产生通货膨胀的一个关键因素。在讨论经济学时,‘芝加哥’学派的研究 视角是,严格地把经济理论作为一种工具来分析大量的具体问题, 而不是把它作为一种徒有其表但并无多少说服力的抽象的数理结构;坚持对理论概括进行经验检验,既反对有事实而无理论,也反对有理论而无事实。”
在硬核和保护带的基础上,每一个科学研究纲领都提出自己的研究主题和特殊的论据来形成自己的理论结论。
7.模型论(Model Theory)
经济学家喜欢用“principles,” “laws,”, and “theories.”这些词语,比如“principles,” “laws,”, and “theories.”
经济学家更愿意把有关理性选择的公理描述为构成理性选择模型,而不是描述理性选择理论。详见MGW高级微观第一章节。计量经济学家更喜欢用模型了。
许多最杰出的模型建构者将它们视为虚构的世界,他们的研究为我们了解实际现象提供了信息(Frig,2010)“创造模型就是‘创造世界’”(Morgan 2012, pp. 95, 405)在他们看来,经济学家能够通过构建模型来研究在没有干扰的情况下因果因素的运作方式——即没有干扰的虚构经济体。Dani Rodrik(2015)认为,经济学由一系列模型组成,而做经济学则是从这些模型中选择或定制一个模型。
在哲学上,将模型视为谓词或谓词的定义要容易理解得多(Hausman 1992)。例如,当经济学家写下一个只有一个产出和两个投入的企业模型时,他们定义了一个概念,可以用来描述实际的企业。
那么我们不禁要问什么是好的模型?经济学好的模型应该具有哪些要素呢?
The view of models to which economists are most attracted is philosophically problematic, because it is apparently committed to the existence of fictional entities whose properties and causal propensities economists can investigate. In experiments, whether carried out in a laboratory or in the field, experimenters interact causally with flesh and blood experimental subjects, and the outcome may contradict the economist’s predictions. In investigating a model, in contrast, the economist “interacts” with fictional entities, which are arguably nothing other than his or her own thoughts, and the logical implications of the axioms that define the model are never disappointed. This is not to say that the logical investigation of models never results in surprises. Humans are not logically omniscient, and discovering the implications of a set of axioms may be an arduous task. But it is a different task than carrying out an experiment in the laboratory or the field, and ontology of the “worlds” that economists allegedly “create” and then study is deeply puzzling.
关于科学理论与模型主要有两种科哲观点:语法观点 (the syntactic view) 与语意观点 (the semantic view)。语法观点为逻辑实证论与 Karl Popper 思想影响下产物,语意观点之源流虽然可追溯至形式逻辑中模型论 (model theory),讨论语句的结构的真值。二十世纪中期身兼行为科学家与科学哲学家等数职的 Patrick Suppes 开始首
先认为数学与经验科学中的模型实具有相同的意义,故可以应用相同的方法论探讨科学模型与理论之间的关係 (Suppes 1960),他更以身作则,以集合论的方式呈现经验科学(包含物理学、心理学、经济学)理论的形式化结构。自 1970 年代后由 Frederick Suppe、Bas van Fraassen、Ronald Giere 等学哲学家所倡议以模型为中心所建构的新观点之后才逐渐形成并为学界所接受。由于但在今日以科学实作为导向的潮流下,科学哲学的对于科学理论和模型的讨论少以理论结构的形式为重点,而由实际上理论与模型在科学研究应用发掘哲学议题。简言之,在科学实作中模型扮演独立亦积极的多元角色,当代模型论者认为模型是独立的「行动体」(autonomous agent),其在建构之始便非依附于理论 (如理论模型) 或经验资料 (如经验模型)。模型也是一种媒介 (mediator) 工具,不仅是理论与真实世界的媒介工具,而且在科学研究过程中融合各种研究活动,使研究者可以从建模的过程中得到科学知识,强调模型自有的知识力,故传统的科哲中围绕在科学理论的讨论,如与发现与证成的脉络 (contexts of discovery and justification) 的相关议题,皆需在基于科学实作的基础上重新检视模型在其中所扮演的角色 (Morgan & Morrison, 1999; Chao & Reiss 2017)。
二十世纪早期维也纳学圈代表的逻辑实证论,认为理论有着严谨的逻辑演绎结构,与具有语言结构的「语法物」(syntactic object),故其学说又称为语法观点。在逻辑实证论的观点下,理论由一组语句所构成,这组语句包含了由指涉理论存在物的「理论词汇」(theoretical vocabularies) 所构成的「理论语句」(theoretical sentences) 而制作的理论陈述 (theoretical statements),代表数学和逻辑所组成的为先验的知识和分析性的真理 (analytical truth)。与由经验面相对应的观察词汇与语句构成的观察陈述 (observational statements),代表事实的、综合的真理 (factual and synthetic truth)。理论陈述与观察陈述以「对应原则」(correspondence rules) 连结,并以观察陈述给予理论陈述解释 (interpretation)。[5]二次大战后英美科哲界的逻辑经验论 (logical empiricism) 继承逻辑实证论的传统,不尽强调理论与经验的全然区分,方法论上也由注重归纳法转向至「假设—演绎」 (hypothetico-deductive) 法,与「演绎—规律」(deductive-nomological) 或涵盖律 (covering laws) 的科学说明模式 (Hempel and Oppenheim 1948),在其中全称式的科学律则在理论的组成,与理论的说明功能中皆扮演相当重要的角色。
其中 Li 代表普遍律则,Ci 代表先行条件的叙述,两者组成说明项 (explanans)。E 表示被说明的经验现象之描述,也就是被说明项 (explanandum)。举例而言,若今欲说明某厂商提高产品价格之行为,我们首先找出适用的经济律则「在其他状况不变下,边际成本增加会使得独佔厂商其高价格」(L1),并列举各项先行条件,包含「在其他状况不变下」(C1)「此厂商为独佔厂商」(C2),「该厂商的边际成本增加」(C3),最后演绎得出实际上该厂商在边际成本增加时会提高价格的说明 (Hands 2001 p. 86)。
同时,演绎—规律说明模式隐含「对称论题」(symmetry thesis),认为说明与预测这是以同样的演绎模式进行,其实是相同的科学活动,不同者仅为说明为事后,预测为事前。故当理论为事实所证实时,同理可以推论出未来事物也会依着相同的科学律则而发生。
在这种「律则先行」的原则之下,语法观点认为理论是科学的重心,提出严谨的语法结构,模型为满足理论的语法结构的实体,一个模型是理论结构中的一则对应原则,或至多代表一组对应原则。各个模型仅为语法结构一项解释 (interpretation),故模型仅被视为理论的附属物,故不可能自外于理论本身。二十世纪前半叶的科哲学者受逻辑实证论与经验论的影响,多抱持这种模型附属在理论之下的观点,如 Richard Braithwaite (1953)、Ernest Nagel (1961),甚至提出模型作为类比的 Norman Campbell (1920) 与将其发扬的 Mary Hesse (1966) 虽然在他们的学说中强调模型的重要性,但是模型与理论仍然有强烈的依存关係。
自 1950 至 60 年代起逻辑实证论的学说受到不同面向的挑战,其中主要的问题之一为理论与观察陈述的区分。逻辑实证论的理论结构学说建立在理论与观察(经验)陈述间绝对的区分,但是学者质疑理论与观察的独立性,并指出实际上两者可以是互相依附 (ladenness)。同时,语法观点下的科学理论由「定律式陈述」(lawlike statements) 所组成,表示定律为科学理论的主要因素。但是随着对于特殊科学 (special sciences) 的哲学研究的兴起,学者反思科学定律的角色,而将重心转向至科学实作中更常见、更常用的研究工具,如科学模型。
语意观点则由不同的角度探讨理论的结构,一般而言语意观点学者借用数学中的「模型」与「结构」的概念将科学理论表示为集合论物件 (set-theoretical entities),也就是将理论表示为包含相关元素与关係等成员的数学物件,但是语意观点放弃语法观点的语言结构,与其中律则演绎法,改以提供明确的理论组成的方式表现其结构,并据之提供公理化的基础,故其要旨不在于语法结构中的「律则」与「演绎」的规则,而在于结构的「满足」与「实现」。简言之,一理论可表示为:
其中xi为理论变数,ri为理论变数间的关係,接下来提供一组必须符合的理论公理,这两者构成理论的「表征定理」(representation theorem),符合表徵定理的物件则可以被视为理论的一个模型,一方面此模型具有理论的结构,我们称此模型为理论的表徵,或说模型呈现 (represent) 理论,与模型是理论的实现 (realization) 因以集合表现理论的成员与特征皆于模型中实现,故理论实由模型来理解与呈现。
以经济学消费者需求的偏好理论为例,消费者对于商品的偏好行为可表示为 R=〈x,y,r〉的集合,其中 x 与 y 为两种商品,r 为偏好关系。消费者遵循合乎「理性」的行为公理,一般包含完备性公理 (completeness) 指消费者能够按照他的偏好程度大小排列出可供选择的商品组合,如给定 x 与 y 两种商品组合,消费者的可以指出其偏好为下列三者其中之一:x 比 y 好、y 比 x 好、两者一样好。递移性公理 (transitivity) 表示消费者的偏好可以合理的传递,如消费者对 x 的偏好大于 y,而对 y 的偏好又大于 z,则消费者对于 x 的偏好必然大于对 z,也就是不会有 z 比 x 好的矛盾发生。自返性公理 (reflexivity) 表示消费者会认为 x 至少与它自己一样好。当某一模型满足所有的公理时,消费者的偏好为该模型所呈现,如一偏好函数或一组无异曲线。换言之,理论以集合与公理表示其形式结构,任何满足形式结构即可视为该理论的模型,故不但个别模型呈现理论,理论是被一组模型满足公理并具有共同结构的模型所呈现 (van Fraassen 1980, 1989; Weisberg 2007; Chao 2009)。





zjxqwerQWER123LV4
6